Product Summary
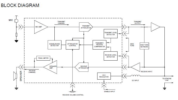
The UTC MC34018DWR2G speaker-phone integrated circuit incorporates the necessary functions to produce a high quality hands-free speaker-phone system. The applications include household and office speaker-phones, intercom systems, hand free kit for mobile phones, and others.
Parametrics
Absolute maximum ratings: (1)V+ terminal Voltage (pin 16): +12,-1.0 V; (2)CS (pin 18): +12,-1.0 V; (3)Speaker amplifier Ground(pin 14): +3.0,-1.0 V; (4)VLC(pin 24): +VCC,-1.0 V; (5)Storage temperature: -65 ~ +150 ℃.
Features
Features: (1)All necessary level detection and attenuation controls for a hand-free telephone included; (2)Background noise level monitoring with long time constant; (3)Background sound level compensation for transmit and receive levels as well as the background level; (4)Wide operating dynamic range through signal compression; (5)On-chip voltage regulators illuminate external regulators for lining operation; (6)Power audio amplifier for typical 100mW output (into 25 ohms)with peak limiting for speaker to minimize distortion; (7)Chip Select pin for active/stand by operation; (8)Volume control function for external volume control; (9)Standard 28-pin plastic DIP and SOP package.
Diagrams

![]() |
![]() MC34001 |
![]() Other |
![]() |
![]() Data Sheet |
![]() Negotiable |
|
||||
![]() |
![]() MC34002 |
![]() Other |
![]() |
![]() Data Sheet |
![]() Negotiable |
|
||||
![]() |
![]() MC34002D |
![]() STMicroelectronics |
![]() Operational Amplifiers - Op Amps USE 511-TL072CD SO-8 DUAL OP AMP |
![]() Data Sheet |
![]() Negotiable |
|
||||
![]() |
![]() MC34002N |
![]() STMicroelectronics |
![]() Operational Amplifiers - Op Amps USE 511-TL072CN DIP-8 DUAL OP AMP |
![]() Data Sheet |
![]() Negotiable |
|
||||
![]() |
![]() MC34004 |
![]() Other |
![]() |
![]() Data Sheet |
![]() Negotiable |
|
||||
![]() |
![]() MC34011A |
![]() Other |
![]() |
![]() Data Sheet |
![]() Negotiable |
|
||||
(Hong Kong)







